Unified Modeling Language (UML)은 소프트웨어 공학에서 시스템의 구조와 동작을 시각적으로 표현하기 위한 표준화된 모델링 언어입니다. UML은 시스템의 다양한 측면을 나타내기 위해 다양한 다이어그램 유형을 제공하며, 이를 통해 소프트웨어 개발자들이 소프트웨어 설계, 분석 및 문서화에 도움을 받습니다.
UML은 1997년 Object Management Group (OMG)에 의해 표준화되었습니다.
역사
UML은 1990년대 중반부터 발전하였습니다. 다양한 시스템 모델링 언어와 방법론들이 사용되었지만, 통합된 표준이 없어 효율성과 상호 운용성의 문제가 있었습니다. 이러한 배경에서, 그래디 부치(Grady Booch), 제임스 럼바(James Rumbaugh), 이바코브 제이콥슨(Ivar Jacobson) 등 세 명의 컴퓨터 과학자들이 다양한 방법론과 표기법을 통합하여 UML을 개발하였습니다.
1997년, UML 1.1 버전이 표준화되어 Object Management Group(OMG)에 의해 채택되었습니다. 이후에도 OMG는 UML의 개선을 지속하였고, 2005년 UML 2.0이 발표되었습니다. 현재는 UML 2.5.1 버전이 사용되고 있습니다.
특징
- 표준화: UML은 OMG에 의해 표준화된 모델링 언어로, 다양한 소프트웨어 개발 방법론과 표기법을 통합하였습니다. 이로 인해 개발자들이 서로 다른 방법론을 사용해도 통합된 언어로 소통할 수 있게 되었습니다.
- 그래픽 표현: UML은 시각적 표현을 통해 소프트웨어 시스템의 구조와 동작을 이해하기 쉽게 나타냅니다. 이로 인해 개발자들이 시스템의 설계, 구현, 테스트, 유지보수 등의 과정에서 시각적으로 소통할 수 있습니다.
- 다양한 다이어그램: UML은 구조 다이어그램과 행위 다이어그램을 포함한 다양한 종류의 다이어그램을 제공합니다. 이를 통해 시스템의 다양한 측면을 모델링할 수 있으며, 전체 시스템의 이해도를 높일 수 있습니다.
- 언어 중립적: UML은 특정 프로그래밍 언어나 기술에 종속되지 않는 언어 중립적인 특성을 가지고 있습니다. 이로 인해 다양한 프로그래밍 언어와 플랫폼에서 사용할 수 있으며, 소프트웨어 개발 생명주기 전반에서 적용할 수 있습니다.
- 확장성: UML은 사용자 정의 프로파일 및 스테레오타입을 사용하여 확장할 수 있는 기능을 제공합니다. 이를 통해 프로젝트의 요구 사항에 맞게 UML을 확장하고, 도메인별로 특화된 모델링 언어를 만들 수 있습니다.
- 도구 지원: 다양한 UML 도구들이 제공되어 있으며, 이를 통해 시스템의 모델링, 코드 생성, 문서화 등의 작업을 수행할 수 있습니다. 이러한 도구들은 개발자들의 생산성 향상에 큰 기여를 합니다.
UML의 역사와 특징을 통해 소프트웨어 개발 과정에서 어떻게 도움을 주는지 이해할 수 있습니다. 표준화, 그래픽 표현, 다양한 다이어그램, 언어 중립성, 확장성, 도구 지원 등의 특징은 개발자들이 시스템을 더 효과적으로 분석, 설계, 구현 및 유지보수할 수 있도록 도와줍니다. 이러한 장점 덕분에 UML은 소프트웨어 공학 분야에서 널리 사용되고 있는 모델링 언어입니다.
UML에는 주로 다음과 같은 다이어그램 유형들이 있습니다.
1. 구조 다이어그램 (Structural Diagrams):
- 클래스 다이어그램 (Class Diagram): 시스템의 정적 구조를 표현하며, 클래스, 인터페이스, 관계, 속성 및 연산을 나타냅니다.
- 객체 다이어그램 (Object Diagram): 시스템의 인스턴스화된 클래스들 간의 관계를 보여줍니다.
- 컴포넌트 다이어그램 (Component Diagram): 시스템의 물리적 구성 요소와 그들 사이의 의존 관계를 보여줍니다.
- 배치 다이어그램 (Deployment Diagram): 소프트웨어가 실행되는 하드웨어 노드와 노드 간의 통신을 표현하는 배치 다이어그램 (Deployment Diagram)을 포함합니다.
2. 행동 다이어그램 (Behavioral Diagrams):
- 유스케이스 다이어그램 (Use Case Diagram): 시스템의 기능과 그 기능을 사용하는 액터들을 표현합니다.
- 시퀀스 다이어그램 (Sequence Diagram): 객체들 간의 상호 작용을 시간 순서에 따라 표현합니다.
- 상태 다이어그램 (State Diagram): 객체의 상태 변화와 그 사이의 전환을 표현합니다.
- 활동 다이어그램 (Activity Diagram): 시스템의 작업 흐름을 표현합니다. 이 다이어그램은 프로세스, 조건, 분기, 병합 등의 흐름을 나타냅니다.
- 커뮤니케이션 다이어그램 (Communication Diagram): 객체들 간의 상호 작용과 메시지 전달을 표현합니다. 시퀀스 다이어그램과 유사하지만, 시간 순서보다는 객체 간의 관계에 초점을 맞춥니다.
UML은 소프트웨어 개발 프로젝트에서 요구 사항 분석, 시스템 설계, 구현, 테스트 및 유지 관리와 같은 다양한 단계에서 사용됩니다. 또한, 다양한 스테이크홀더들 간의 의사소통을 개선하고, 문제를 더 빨리 감지하고 해결할 수 있도록 도와줍니다.
UML은 다양한 도구들과 함께 사용됩니다. 이러한 도구들은 다이어그램 생성, 편집, 저장, 공유를 지원하며, 종종 코드 생성 및 리버스 엔지니어링 기능도 포함합니다. 일반적인 UML 도구로는 Enterprise Architect, Visual Paradigm, StarUML, IBM Rational Rose 등이 있습니다.
클래스 다이어그램(Class Diagram)
UML의 가장 기본적이고 중요한 구조 다이어그램 중 하나로, 객체 지향 시스템의 정적 구조를 나타냅니다. 클래스 다이어그램은 시스템의 주요 구성 요소, 즉 클래스, 인터페이스, 그리고 이들 간의 관계를 표현합니다. 클래스 다이어그램은 소프트웨어 개발의 분석, 설계, 문서화 및 리팩토링 과정에서 사용됩니다.

클래스 다이어그램의 주요 요소들은 다음과 같습니다.
- 클래스 (Class): 객체 지향 시스템의 기본 구성 단위로, 속성(Attributes)과 연산(Methods)을 가집니다. 클래스는 직사각형으로 표현되며, 이름, 속성, 연산을 각각의 섹션에 나열합니다.
- 인터페이스 (Interface): 클래스가 구현해야 하는 동작을 정의하는 계약입니다. 인터페이스는 직사각형과 동일한 모양으로 나타내지만, 이름 위에 <<interface>> 표시가 있습니다.
- 관계 (Relationships): 클래스와 인터페이스 간의 다양한 연결을 나타냅니다. 주요 관계 유형에는 연관 관계(Association), 일반화 관계(Generalization), 집합 관계(Aggregation), 합성 관계(Composition), 종속 관계(Dependency), 실체화 관계(Realization) 등이 있습니다.
클래스 다이어그램은 다음과 같은 목적으로 사용됩니다.
- 시스템 구조 분석: 시스템의 주요 구성 요소와 그들 간의 관계를 이해하고 정리합니다.
- 시스템 설계: 설계 단계에서 클래스와 인터페이스의 구조, 상호 작용, 상속 등을 정의하고 표현합니다.
- 문서화: 시스템의 구조와 동작을 명확하게 기록하고 이해하기 쉽게 표현합니다.
- 리팩토링: 코드의 구조를 개선하고 중복을 제거하기 위해 클래스 다이어그램을 참조하여 시스템의 변경 사항을 계획합니다.
클래스 다이어그램은 객체 지향 시스템의 기본 구조를 시각화하고 분석하는 데 도움이 되는 중요한 도구입니다. 이를 통해 개발자들은 시스템 전체를 이해하고, 클래스 간의 관계를 분석하며, 소프트웨어의 품질을 향상시키는 데 도움이 됩니다. 클래스 다이어그램은 다음과 같은 추가적인 이점도 제공합니다.
- 의사소통: 클래스 다이어그램은 개발자들 사이의 의사소통을 촉진하며, 도메인 전문가와의 대화를 돕습니다. 그 결과로, 개발 프로세스가 더 원활하게 진행되고, 요구사항 및 설계에 대한 공통 이해가 향상됩니다.
- 유지 관리 및 확장성: 클래스 다이어그램은 시스템의 현재 상태와 구조를 명확하게 보여줌으로써, 유지 관리 및 확장 작업을 용이하게 합니다. 예를 들어, 클래스 다이어그램을 통해 새로운 기능이 어떻게 기존 클래스에 통합될지 분석할 수 있습니다.
- 표준화: UML이라는 표준화된 언어를 사용함으로써, 클래스 다이어그램은 다양한 개발자, 팀, 조직 간의 일관된 이해를 가능하게 합니다.
클래스 다이어그램을 효과적으로 활용하려면, 다음과 같은 사항을 고려해야 합니다.
- 명확성: 클래스 다이어그램은 가능한 한 명확하고 간결해야 합니다. 복잡한 다이어그램은 이해하기 어렵고 관리하기 어려우므로, 필요한 경우 여러 개의 다이어그램으로 분리하는 것이 좋습니다.
- 최신성: 클래스 다이어그램은 시스템의 변경 사항을 지속적으로 반영해야 합니다. 오래된 다이어그램은 잘못된 정보를 전달할 수 있으므로, 지속적인 업데이트와 검토가 필요합니다.
- 관련성: 클래스 다이어그램은 시스템의 중요한 관계와 구성 요소를 강조해야 합니다. 불필요한 세부 사항은 다이어그램에서 생략하여 중요한 정보에 초점을 맞출 수 있습니다.
이와 같이 클래스 다이어그램은 객체 지향 시스템의 구조와 관계를 시각화하고 분석하는데 도움이 되는 중요한 도구입니다. 적절한 사용을 통해 개발 과정의 효율성과 소프트웨어 품질을 높일 수 있습니다
객체 다이어그램(Object Diagram)
UML의 구조 다이어그램 중 하나로, 시스템의 인스턴스화된 클래스들 간의 관계를 표현합니다. 객체 다이어그램은 클래스 다이어그램과 유사하지만, 시스템의 특정 시점에서 객체들 간의 관계와 상태를 나타내는 데 초점을 맞춥니다.

객체 다이어그램의 주요 구성 요소는 다음과 같습니다.
- 객체 (Object): 클래스의 인스턴스를 나타냅니다. 객체는 직사각형으로 표시되며, 이름과 클래스 이름 사이에 콜론(:)을 사용하여 표기합니다. 객체의 속성은 해당 값과 함께 나열됩니다.
- 링크 (Link): 객체 간의 관계를 나타냅니다. 일반적으로 객체 간의 연관 관계를 표현하는 데 사용되며, 객체 사이에 직선으로 표시됩니다.
객체 다이어그램은 다음과 같은 목적으로 사용됩니다.
- 클래스 다이어그램 인스턴스화: 객체 다이어그램은 클래스 다이어그램의 인스턴스화된 버전으로 생각할 수 있습니다. 이를 통해 시스템의 구조가 실제 실행 시 어떻게 동작하는지 이해할 수 있습니다.
- 시스템의 특정 시점 분석: 객체 다이어그램은 시스템의 특정 시점에 객체들이 어떻게 상호 작용하는지 분석하는 데 도움이 됩니다. 이를 통해 시스템의 동적인 행동을 이해하고 문제를 발견할 수 있습니다.
- 시나리오 및 테스트 케이스 설계: 객체 다이어그램을 사용하여 시스템의 특정 시나리오를 시각화하고, 이를 바탕으로 테스트 케이스를 설계할 수 있습니다.
- 시스템 문서화: 객체 다이어그램은 시스템의 구성 요소와 그들 간의 관계를 문서화하는 데 도움이 됩니다. 이를 통해 다른 개발자나 이해관계자들이 시스템을 더 쉽게 이해할 수 있습니다.
객체 다이어그램을 작성할 때는 다음과 같은 사항을 고려해야 합니다.
- 단순화: 객체 다이어그램은 목적과 관련된 핵심 객체와 관계에 초점을 맞춰야 합니다. 불필요한 세부 사항은 생략하여 다이어그램의 명확성과 가독성을 높일 수 있습니다.
- 시스템의 특정 시점 표현: 객체 다이어그램은 시스템의 특정 시점에 대한 정보를 제공합니다. 따라서, 시스템의 다양한 상태와 시나리오를 나타내려면 여러 객체 다이어그램을 작성해야 할 수 있습니다.
- 클래스 다이어그램과의 일관성: 객체 다이어그램은 클래스 다이어그램과 밀접한 관련이 있으므로, 두 다이어그램 간의 일관성을 유지해야 합니다. 즉, 객체 다이어그램에서 표현되는 객체와 관계는 클래스 다이어그램에 정의된 것과 일치해야 합니다.
- 표기법 준수: 객체 다이어그램 작성 시 UML 표기법을 정확하게 사용하여 객체, 속성, 관계 등을 명확하게 표현해야 합니다. 이를 통해 다이어그램의 가독성과 이해도를 높일 수 있습니다.
객체 다이어그램은 시스템의 특정 시점에서 객체들 간의 관계와 상태를 시각화하여 동적인 행동을 이해하는 데 도움이 되는 도구입니다. 적절한 사용을 통해 시스템의 동작을 분석하고, 테스트 케이스를 설계하며, 문서화 작업을 향상시킬 수 있습니다. 또한 객체 다이어그램은 클래스 다이어그램과 함께 사용되어, 시스템의 전체적인 구조와 동작을 더욱 명확하게 이해할 수 있도록 합니다.
컴포넌트 다이어그램(Component Diagram)
UML의 구조 다이어그램 중 하나로, 시스템의 물리적 구성 요소들과 그들 간의 의존성 관계를 표현합니다. 컴포넌트 다이어그램은 주로 소프트웨어 아키텍처를 설계하고, 시스템의 모듈화된 구성 요소를 나타내며, 컴포넌트 간의 인터페이스를 정의하는 데 사용됩니다.

컴포넌트 다이어그램의 주요 구성 요소는 다음과 같습니다.
- 컴포넌트 (Component): 시스템 내의 독립적인 모듈을 나타냅니다. 컴포넌트는 재사용 가능하고, 교체 가능하며, 독립적인 기능을 수행합니다. 컴포넌트는 직사각형으로 표시되며, 이름 위에 작은 직사각형이 있는 아이콘을 사용하여 표기합니다.
- 인터페이스 (Interface): 컴포넌트 간의 상호작용을 정의하는 계약입니다. 인터페이스는 원 또는 반원으로 표시되며, 제공 인터페이스(Provided Interface)와 필요 인터페이스(Required Interface)로 구분됩니다.
- 의존성 (Dependency): 한 컴포넌트가 다른 컴포넌트의 기능이나 서비스를 사용하는 관계를 나타냅니다. 의존성은 점선화된 화살표로 표시되며, 화살표는 사용하는 컴포넌트에서 사용되는 컴포넌트로 향합니다.
컴포넌트 다이어그램은 다음과 같은 목적으로 사용됩니다.
- 시스템 아키텍처 설계: 컴포넌트 다이어그램을 사용하여 시스템의 물리적 구성 요소와 그들 간의 관계를 표현함으로써, 아키텍처를 설계하고 검토할 수 있습니다.
- 모듈화 및 재사용성: 컴포넌트 다이어그램은 시스템을 재사용 가능한 모듈로 분할하는 데 도움이 됩니다. 이를 통해 개발 시간을 줄이고, 유지보수를 용이하게 할 수 있습니다.
- 인터페이스 정의: 컴포넌트 다이어그램은 컴포넌트 간의 인터페이스를 명확하게 정의하고 표현하는 데 도움이 됩니다. 이를 통해 컴포넌트 간의 일관된 상호작용을 보장하며, 오류와 충돌을 최소화할 수 있습니다.
- 의존성 관리: 컴포넌트 다이어그램은 시스템 내의 의존성을 시각화하고 분석할 수 있도록 돕습니다. 이를 통해 의존성을 최적화하고, 불필요한 의존성을 제거할 수 있습니다.
- 시스템 문서화: 컴포넌트 다이어그램은 시스템의 구성 요소와 그들 간의 관계를 문서화하는 데 도움이 됩니다. 이를 통해 다른 개발자나 이해관계자들이 시스템을 더 쉽게 이해할 수 있습니다.
컴포넌트 다이어그램을 작성할 때는 다음과 같은 사항을 고려해야 합니다.
- 명확성과 간결성: 컴포넌트 다이어그램은 목적과 관련된 핵심 컴포넌트와 관계에 초점을 맞춰야 합니다. 불필요한 세부 사항은 생략하여 다이어그램의 명확성과 가독성을 높일 수 있습니다.
- 표기법 준수: 컴포넌트 다이어그램 작성 시 UML 표기법을 정확하게 사용하여 컴포넌트, 인터페이스, 의존성 등을 명확하게 표현해야 합니다. 이를 통해 다이어그램의 가독성과 이해도를 높일 수 있습니다.
- 일관성 유지: 컴포넌트 다이어그램은 다른 UML 다이어그램과 함께 사용되므로, 일관성을 유지하는 것이 중요합니다. 다양한 다이어그램 간의 관계와 구성 요소가 일치하도록 해야 합니다.
컴포넌트 다이어그램은 시스템의 물리적 구성 요소와 그들 간의 관계를 시각화하여 소프트웨어 아키텍처를 설계하고 분석하는 데 도움이 되는 도구입니다. 적절한 사용을 통해 시스템의 모듈화, 재사용성, 인터페이스 정의, 의존성 관리 및 문서화를 향상시킬 수 있습니다.
배치 다이어그램(Deployment Diagram)
UML의 구조 다이어그램 중 하나로, 소프트웨어 시스템의 물리적인 배치와 실행 환경을 표현합니다. 배치 다이어그램은 주로 시스템의 하드웨어 구성 요소(Node), 소프트웨어 구성 요소(Artifact), 그리고 구성 요소 간의 통신 경로를 나타내는 데 사용됩니다.

배치 다이어그램의 주요 구성 요소는 다음과 같습니다.
- 노드 (Node): 시스템의 물리적인 하드웨어 구성 요소를 나타냅니다. 노드는 일반적으로 서버, 워크스테이션, 네트워크 기기 등을 표현하며, 세모 모양의 모서리가 있는 직사각형으로 표시됩니다.
- 아티팩트 (Artifact): 소프트웨어 시스템의 물리적인 표현을 나타냅니다. 아티팩트는 실행 파일, 소스 코드, 데이터베이스 스키마 등을 포함하며, 직사각형으로 표시되고, 이름 위에 작은 직사각형이 있는 아이콘을 사용하여 표기합니다.
- 통신 경로 (Communication Path): 노드 간의 물리적 또는 논리적 연결을 나타냅니다. 통신 경로는 노드 간에 연결된 선으로 표시되며, 해당 통신 프로토콜을 주석으로 표시할 수 있습니다.
배치 다이어그램은 다음과 같은 목적으로 사용됩니다.
- 시스템 아키텍처 설계: 배치 다이어그램을 사용하여 시스템의 물리적 아키텍처를 설계하고, 시스템의 노드와 아티팩트, 그리고 통신 경로를 정의할 수 있습니다.
- 성능 및 확장성 분석: 배치 다이어그램을 통해 시스템의 물리적인 구조를 분석하여, 성능 저하와 확장성 문제를 찾아내고 해결할 수 있습니다.
- 시스템 배포 계획: 배치 다이어그램을 사용하여 시스템의 배포 계획을 수립하고, 물리적인 리소스와 소프트웨어 구성 요소를 관리할 수 있습니다.
- 시스템 문서화: 배치 다이어그램은 시스템의 물리적 구성 요소와 그들 간의 관계를 문서화하는 데 도움이 됩니다. 이를 통해 다른 개발자나 이해관계자들이 시스템의 실행 환경을 더 쉽게 이해할 수 있습니다.
배치 다이어그램을 작성할 때는 다음과 같은 사항을 고려해야 합니다.
- 명확성과 간결성: 배치 다이어그램은 목적과 관련된 핵심 노드, 아티팩트, 통신 경로에 초점을 맞춰야 합니다. 불필요한 세부 사항은 생략하여 다이어그램의 명확성과 가독성을 높일 수 있습니다.
- 표기법 준수: 배치 다이어그램 작성 시 UML 표기법을 정확하게 사용하여 노드, 아티팩트, 통신 경로 등을 명확하게 표현해야 합니다. 이를 통해 다이어그램의 가독성과 이해도를 높일 수 있습니다.
- 일관성 유지: 배치 다이어그램은 다른 UML 다이어그램과 함께 사용되므로, 일관성을 유지하는 것이 중요합니다. 다양한 다이어그램 간의 관계와 구성 요소가 일치하도록 해야 합니다.
배치 다이어그램은 시스템의 물리적인 배치와 실행 환경을 시각화하여 소프트웨어 아키텍처를 설계하고 분석하는 데 도움이 되는 도구입니다. 적절한 사용을 통해 시스템의 성능 및 확장성을 분석하고, 배포 계획을 수립하며, 물리적인 리소스와 소프트웨어 구성 요소를 관리할 수 있습니다. 또한 배치 다이어그램은 시스템의 실행 환경을 문서화하여 이해관계자들이 더 쉽게 이해할 수 있도록 합니다.
유스케이스 다이어그램(Use Case Diagram)
UML의 행위 다이어그램 중 하나로, 시스템의 기능적 요구사항을 시각화하는 데 사용됩니다. 유스케이스 다이어그램은 시스템이 제공하는 기능(유스케이스)과 해당 기능을 사용하는 외부 요소(액터)를 나타내며, 액터와 유스케이스 간의 상호작용을 표현합니다.

유스케이스 다이어그램의 주요 구성 요소는 다음과 같습니다.
- 유스케이스 (Use Case): 시스템이 수행하는 기능을 나타냅니다. 유스케이스는 사용자의 목표를 달성하기 위한 일련의 작업이며, 타원형으로 표시되고 그 안에 기능 이름이 작성됩니다.
- 액터 (Actor): 시스템과 상호작용하는 외부 요소를 나타냅니다. 액터는 시스템의 사용자, 다른 시스템 또는 하드웨어 장치를 포함할 수 있습니다. 액터는 유사한 역할을 수행하는 요소를 그룹화하여 표현할 수 있습니다. 액터는 인간 모양의 아이콘으로 표시되고 그 옆에 이름이 작성됩니다.
- 관계 (Relationship): 액터와 유스케이스 간의 상호작용을 나타냅니다. 관계는 직선으로 표시되며, 액터와 연결된 유스케이스 사이에 그려집니다.
유스케이스 다이어그램은 다음과 같은 목적으로 사용됩니다.
- 요구사항 분석: 유스케이스 다이어그램을 사용하여 시스템의 기능적 요구사항을 정의하고 분석할 수 있습니다. 이를 통해 시스템이 제공해야 할 주요 기능과 사용자의 목표를 명확하게 이해할 수 있습니다.
- 시스템 설계 및 구현: 유스케이스 다이어그램은 시스템의 기능을 설계하고 구현하는 데 도움이 됩니다. 각 유스케이스는 시스템이 수행해야 하는 작업을 나타내므로, 해당 작업을 수행하는 코드와 클래스를 개발할 수 있습니다.
- 테스트 계획: 유스케이스 다이어그램은 테스트 케이스를 설계하는데 도움이 됩니다. 각 유스케이스는 시스템의 기능을 테스트할 수 있는 시나리오를 제공하며, 이를 통해 테스트 계획을 수립하고 시스템의 정확성을 검증할 수 있습니다.
- 커뮤니케이션 및 문서화: 유스케이스 다이어그램은 개발자, 이해관계자 및 사용자 간의 커뮤니케이션 도구로 사용됩니다. 유스케이스 다이어그램은 시스템의 기능과 사용자의 목표를 시각적으로 표현하므로, 이해관계자들이 시스템에 대한 이해를 높이고 요구사항을 명확하게 정의할 수 있습니다.
유스케이스 다이어그램을 작성할 때는 다음과 같은 사항을 고려해야 합니다.
- 명확성과 간결성: 유스케이스 다이어그램은 목적과 관련된 핵심 액터와 유스케이스에 초점을 맞춰야 합니다. 불필요한 세부 사항은 생략하여 다이어그램의 명확성과 가독성을 높일 수 있습니다.
- 표기법 준수: 유스케이스 다이어그램 작성 시 UML 표기법을 정확하게 사용하여 액터, 유스케이스 및 관계를 명확하게 표현해야 합니다. 이를 통해 다이어그램의 가독성과 이해도를 높일 수 있습니다.
- 일관성 유지: 유스케이스 다이어그램은 다른 UML 다이어그램과 함께 사용되므로, 일관성을 유지하는 것이 중요합니다. 다양한 다이어그램 간의 관계와 구성 요소가 일치하도록 해야 합니다.
유스케이스 다이어그램은 시스템의 기능적 요구사항을 시각화하여 요구사항 분석, 시스템 설계 및 구현, 테스트 계획 수립, 그리고 커뮤니케이션 및 문서화를 지원하는 도구입니다. 적절한 사용을 통해 시스템의 기능을 명확하게 정의하고 이해할 수 있으며, 개발 과정을 원활하게 진행할 수 있습니다.
시퀀스 다이어그램(Sequence Diagram)
UML의 행위 다이어그램 중 하나로, 시스템 내 객체 간의 상호작용을 시간 순서에 따라 시각적으로 표현합니다. 시퀀스 다이어그램은 객체 간의 메시지 전달 과정을 보여주며, 시스템의 동작을 이해하고 분석하는 데 도움이 됩니다.

시퀀스 다이어그램의 주요 구성 요소는 다음과 같습니다.
- 객체 (Object): 시스템 내의 인스턴스를 나타냅니다. 객체는 수평으로 그려지는 생명선(Lifeline) 위에 직사각형으로 표시되며, 객체 이름과 클래스 이름이 작성됩니다.
- 생명선 (Lifeline): 객체의 수명을 나타내는 수직선입니다. 객체가 존재하는 동안의 시간을 표현하며, 객체의 상태 변화와 메시지 전달을 시각화합니다.
- 활성화 바 (Activation Bar): 객체가 메시지를 처리하는 동안 활성화되는 기간을 나타냅니다. 생명선 위에 작은 직사각형으로 표시되며, 메시지 처리 시간을 나타냅니다.
- 메시지 (Message): 객체 간에 전달되는 정보를 나타냅니다. 메시지는 시간 순서에 따라 생명선 간에 화살표로 표시되며, 메시지의 종류와 이름이 작성됩니다.
시퀀스 다이어그램은 다음과 같은 목적으로 사용됩니다.
- 시스템 동작 분석: 시퀀스 다이어그램을 사용하여 시스템의 동작을 분석하고 이해할 수 있습니다. 객체 간의 메시지 전달 과정을 통해 시스템의 동작을 명확하게 파악할 수 있습니다.
- 시스템 설계 및 구현: 시퀀스 다이어그램은 시스템의 동작을 설계하고 구현하는 데 도움이 됩니다. 객체 간의 상호작용을 기반으로 코드와 클래스를 개발할 수 있습니다.
- 테스트 및 디버깅: 시퀀스 다이어그램은 시스템 동작에 대한 테스트 케이스를 설계하고, 문제를 파악하고 해결하는 데 도움이 됩니다.
시퀀스 다이어그램을 작성할 때는 다음과 같은 사항을 고려해야 합니다.
- 명확성과 간결성: 시퀀스 다이어그램은 목적과 관련된 핵심 객체와 메시지에 초점을 맞춰야 합니다. 불필요한 세부 사항은 생략하여 다이어그램의 명확성과 가독성을 높일 수 있습니다.
- 표기법 준수: 시퀀스 다이어그램 작성 시 UML 표기법을 정확하게 사용하여 객체, 생명선, 활성화 바 및 메시지를 명확하게 표현해야 합니다. 이를 통해 다이어그램의 가독성과 이해도를 높일 수 있습니다.
- 일관성 유지: 시퀀스 다이어그램은 다른 UML 다이어그램과 함께 사용되므로, 일관성을 유지하는 것이 중요합니다. 다양한 다이어그램 간의 관계와 구성 요소가 일치하도록 해야 합니다.
시퀀스 다이어그램은 시스템의 동작을 시각화하여 시스템 동작 분석, 시스템 설계 및 구현, 테스트 및 디버깅을 지원하는 도구입니다. 적절한 사용을 통해 시스템의 동작을 명확하게 이해하고 분석할 수 있으며, 객체 간의 상호작용을 기반으로 시스템을 설계하고 구현할 수 있습니다. 또한 시퀀스 다이어그램은 문제를 파악하고 해결하는 데 도움이 되는 테스트 및 디버깅 도구로 활용할 수 있습니다.
상태 다이어그램(State Diagram)
또는 상태 머신 다이어그램(State Machine Diagram)은 UML의 행위 다이어그램 중 하나로, 객체의 상태 변화와 그에 따른 행위를 시각적으로 표현합니다. 상태 다이어그램은 시스템 내 객체가 시간에 따라 어떻게 변화하는지 이해하는 데 도움이 되며, 객체의 생명주기를 설명하는 데 사용됩니다.

상태 다이어그램의 주요 구성 요소는 다음과 같습니다.
- 상태 (State): 객체의 특정 시점에서의 조건을 나타냅니다. 상태는 직사각형 모서리가 둥근 형태로 표시되며, 그 안에 상태의 이름이 작성됩니다.
- 전이 (Transition): 한 상태에서 다른 상태로의 변화를 나타냅니다. 전이는 상태 간에 그려지는 화살표로 표시되며, 이벤트와 조건, 그리고 액션을 포함할 수 있습니다.
- 이벤트 (Event): 상태 전이를 일으키는 외부 또는 내부적인 요인을 나타냅니다. 이벤트는 전이 화살표에 작성되며, 객체의 상태 변화를 일으킵니다.
- 조건 (Guard): 상태 전이가 발생할 수 있는 조건을 나타냅니다. 조건은 전이 화살표에 작성되며, 대괄호([]) 안에 표시됩니다.
- 액션 (Action): 상태 전이가 발생할 때 수행되는 행위를 나타냅니다. 액션은 전이 화살표에 작성되며, 슬래시(/) 뒤에 표시됩니다.
상태 다이어그램은 다음과 같은 목적으로 사용됩니다.
- 시스템 동작 분석: 상태 다이어그램을 사용하여 시스템 내 객체의 상태 변화와 행위를 분석하고 이해할 수 있습니다. 객체의 생명주기를 통해 시스템의 동작을 명확하게 파악할 수 있습니다.
- 시스템 설계 및 구현: 상태 다이어그램은 시스템의 동작을 설계하고 구현하는 데 도움이 됩니다. 객체의 상태 변화와 행위를 기반으로 코드와 클래스를 개발할 수 있습니다.
- 테스트 및 디버깅: 상태 다이어그램은 시스템 동작에 대한 테스트 케이스를 설계하고, 문제를 파악하고 해결하는 데 도움이 됩니다. 객체의 상태 변화와 행위를 분석하여 시스템이 올바르게 작동하는지 확인할 수 있습니다.
상태 다이어그램을 작성할 때는 다음과 같은 사항을 고려해야 합니다.
- 명확성과 간결성: 상태 다이어그램은 목적과 관련된 핵심 상태와 전이에 초점을 맞춰야 합니다. 불필요한 세부 사항은 생략하여 다이어그램의 명확성과 가독성을 높일 수 있습니다.
- 표기법 준수: 상태 다이어그램 작성 시 UML 표기법을 정확하게 사용하여 상태, 전이, 이벤트, 조건 및 액션을 명확하게 표현해야 합니다. 이를 통해 다이어그램의 가독성과 이해도를 높일 수 있습니다.
- 일관성 유지: 상태 다이어그램은 다른 UML 다이어그램과 함께 사용되므로, 일관성을 유지하는 것이 중요합니다. 다양한 다이어그램 간의 관계와 구성 요소가 일치하도록 해야 합니다.
상태 다이어그램은 시스템의 동작을 시각화하여 시스템 동작 분석, 시스템 설계 및 구현, 테스트 및 디버깅을 지원하는 도구입니다. 적절한 사용을 통해 시스템 내 객체의 상태 변화와 행위를 명확하게 이해하고 분석할 수 있으며, 객체의 생명주기를 기반으로 시스템을 설계하고 구현할 수 있습니다. 또한 상태 다이어그램은 문제를 파악하고 해결하는 데 도움이 되는 테스트 및 디버깅 도구로 활용할 수 있습니다.
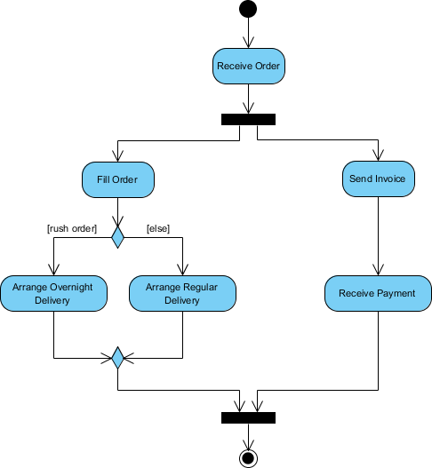
활동 다이어그램(Activity Diagram)
UML의 행위 다이어그램 중 하나로, 시스템의 작업 흐름이나 비즈니스 프로세스를 시각적으로 표현합니다. 활동 다이어그램은 작업 간의 순서와 조건, 병렬 처리, 동기화 등을 나타내며, 시스템의 동작을 이해하는 데 도움이 됩니다.

활동 다이어그램의 주요 구성 요소는 다음과 같습니다.
- 활동 (Activity): 시스템에서 수행되는 동작을 나타냅니다. 활동은 직사각형으로 표시되며, 그 안에 활동의 이름이 작성됩니다.
- 초기 노드 (Initial Node): 활동의 시작점을 나타냅니다. 초기 노드는 작은 원으로 표시되며, 활동이 시작되는 지점을 나타냅니다.
- 종료 노드 (Final Node): 활동의 종료점을 나타냅니다. 종료 노드는 큰 원 안에 작은 원으로 표시되며, 활동이 끝나는 지점을 나타냅니다.
- 결정 노드 (Decision Node): 조건에 따른 분기점을 나타냅니다. 결정 노드는 다이아몬드 모양으로 표시되며, 여러 가지 경로 중 하나를 선택하는 지점을 나타냅니다.
- 병합 노드 (Merge Node): 여러 경로가 다시 하나로 합쳐지는 지점을 나타냅니다. 병합 노드는 결정 노드와 동일한 다이아몬드 모양으로 표시되며, 분기된 경로가 다시 합쳐지는 지점을 나타냅니다.
- 포크 노드 (Fork Node): 병렬 처리를 시작하는 지점을 나타냅니다. 포크 노드는 수평선으로 표시되며, 활동이 동시에 수행되는 여러 경로로 나뉘는 지점을 나타냅니다.
- 조인 노드 (Join Node): 병렬 처리가 종료되고 다시 하나의 경로로 합쳐지는 지점을 나타냅니다. 조인 노드는 포크 노드와 동일한 수평선으로 표시되며, 동시에 수행된 활동이 다시 하나의 경로로 합쳐지는 지점을 나타냅니다.
활동 다이어그램은 다음과 같은 목적으로 사용됩니다.
- 시스템 동작 분석: 활동 다이어그램을 사용하여 시스템 내 작업 흐름과 비즈니스 프로세스를 분석하고 이해할 수 있습니다. 작업 간의 순서와 조건, 병렬 처리, 동기화 등을 통해 시스템의 동작을 명확하게 파악할 수 있습니다.
- 시스템 설계 및 구현: 활동 다이어그램은 시스템의 동작을 설계하고 구현하는 데 도움이 됩니다. 작업 흐름과 비즈니스 프로세스를 기반으로 코드와 클래스를 개발할 수 있습니다.
- 테스트 및 디버깅: 활동 다이어그램은 시스템 동작에 대한 테스트 케이스를 설계하고, 문제를 파악하고 해결하는 데 도움이 됩니다. 작업 흐름과 비즈니스 프로세스를 분석하여 시스템이 올바르게 작동하는지 확인할 수 있습니다.
활동 다이어그램을 작성할 때는 다음과 같은 사항을 고려해야 합니다.
- 명확성과 간결성: 활동 다이어그램은 목적과 관련된 핵심 작업과 흐름에 초점을 맞춰야 합니다. 불필요한 세부 사항은 생략하여 다이어그램의 명확성과 가독성을 높일 수 있습니다.
- 표기법 준수: 활동 다이어그램 작성 시 UML 표기법을 정확하게 사용하여 활동, 초기 노드, 종료 노드, 결정 노드 등을 명확하게 표현해야 합니다. 이를 통해 다이어그램의 가독성과 이해도를 높일 수 있습니다.
- 일관성 유지: 활동 다이어그램은 다른 UML 다이어그램과 함께 사용되므로, 일관성을 유지하는 것이 중요합니다. 다양한 다이어그램 간의 관계와 구성 요소가 일치하도록 해야 합니다.
활동 다이어그램은 시스템의 동작을 시각화하여 시스템 동작 분석, 시스템 설계 및 구현, 테스트 및 디버깅을 지원하는 도구입니다. 적절한 사용을 통해 시스템 내 작업 흐름과 비즈니스 프로세스를 명확하게 이해하고 분석할 수 있으며, 시스템의 동작을 기반으로 시스템을 설계하고 구현할 수 있습니다. 또한 활동 다이어그램은 문제를 파악하고 해결하는 데 도움이 되는 테스트 및 디버깅 도구로 활용할 수 있습니다.
활동 다이어그램을 효과적으로 사용하기 위해서는 다음과 같은 사항을 고려해야 합니다.
- 목표 설정: 활동 다이어그램을 작성하기 전에 분석하려는 시스템의 목표와 범위를 명확하게 설정해야 합니다. 이를 통해 불필요한 세부 사항을 제거하고 핵심 작업 흐름에 집중할 수 있습니다.
- 시스템 분석: 시스템의 전반적인 동작을 분석하고, 작업 간의 순서와 조건, 병렬 처리, 동기화 등을 파악해야 합니다. 이를 통해 시스템의 동작을 명확하게 이해할 수 있습니다.
- 다이어그램 작성: 분석한 시스템 동작을 바탕으로 활동 다이어그램을 작성해야 합니다. UML 표기법에 따라 활동, 초기 노드, 종료 노드, 결정 노드 등을 정확하게 표현하고, 명확한 순서와 조건을 반영해야 합니다.
- 검토 및 수정: 작성한 활동 다이어그램을 검토하고, 필요한 경우 수정해야 합니다. 다이어그램의 명확성, 가독성, 일관성 등을 고려하여 시스템 동작을 정확하게 표현하도록 해야 합니다.
활동 다이어그램을 통해 시스템 동작을 시각화하고 분석할 수 있으며, 이를 바탕으로 시스템 설계, 구현, 테스트 및 디버깅 작업을 수행할 수 있습니다. 이러한 과정을 통해 시스템의 품질을 높이고, 문제를 빠르게 파악하고 해결할 수 있습니다.
커뮤니케이션 다이어그램(Communication Diagram)
UML의 행위 다이어그램 중 하나로, 시스템의 객체 간 상호작용을 시각적으로 표현합니다. 커뮤니케이션 다이어그램은 객체들이 주고받는 메시지를 중심으로 하며, 시스템의 동적 행위를 이해하는 데 도움이 됩니다.

커뮤니케이션 다이어그램은 시퀀스 다이어그램과 유사한 정보를 제공하지만, 객체 간의 관계에 더 초점을 맞춥니다. 시퀀스 다이어그램이 시간 순서에 따른 객체 간 상호작용을 강조하는 반면, 커뮤니케이션 다이어그램은 객체 간의 네트워크 구조를 강조합니다.
커뮤니케이션 다이어그램의 주요 구성 요소는 다음과 같습니다.
- 객체 (Object): 시스템에서 인스턴스화된 클래스를 나타냅니다. 객체는 직사각형으로 표시되며, 그 안에 객체의 이름과 클래스 이름이 작성됩니다.
- 연관 관계 (Association): 객체 간의 관계를 나타냅니다. 연관 관계는 객체 사이에 그려진 선으로 표시되며, 객체가 서로 어떻게 관련되어 있는지를 보여줍니다.
- 메시지 (Message): 객체 간에 주고받는 상호작용을 나타냅니다. 메시지는 객체 사이의 선 위에 그려진 화살표로 표시되며, 화살표의 방향은 메시지의 전달 방향을 나타냅니다.
- 순서 번호 (Sequence Number): 메시지의 전달 순서를 나타냅니다. 메시지 화살표 위에 숫자로 표시되며, 시스템 동작의 흐름에 따라 메시지가 전달되는 순서를 알 수 있습니다.
커뮤니케이션 다이어그램은 다음과 같은 목적으로 사용됩니다.
- 시스템 동작 분석: 객체 간 상호작용과 관계를 분석하여 시스템의 동적 행위를 이해하고 분석할 수 있습니다.
- 시스템 설계 및 구현: 커뮤니케이션 다이어그램은 시스템의 객체 간 상호작용을 설계하고 구현하는 데 도움이 됩니다.
- 문서화 및 커뮤니케이션: 커뮤니케이션 다이어그램은 프로젝트 관련자들 간의 커뮤니케이션을 돕습니다. 다이어그램을 통해 시스템의 동작을 시각적으로 표현하고 문서화하여 이해도를 높일 수 있습니다.
- 테스트 및 검증: 커뮤니케이션 다이어그램을 사용하여 시스템의 상호작용을 테스트하고 검증할 수 있습니다. 다이어그램을 통해 예상되는 상호작용과 실제 상호작용을 비교하여 문제를 식별하고 수정할 수 있습니다.
커뮤니케이션 다이어그램을 작성할 때는 다음과 같은 사항을 고려해야 합니다.
- 명확성과 간결성: 다이어그램은 객체 간의 상호작용과 관계에 초점을 맞춰야 하며, 불필요한 세부 사항은 생략하여 명확성과 가독성을 높일 수 있습니다.
- 표기법 준수: 커뮤니케이션 다이어그램 작성 시 UML 표기법을 정확하게 사용하여 객체, 연관 관계, 메시지 등을 명확하게 표현해야 합니다. 이를 통해 다이어그램의 가독성과 이해도를 높일 수 있습니다.
- 일관성 유지: 커뮤니케이션 다이어그램은 다른 UML 다이어그램과 함께 사용되므로, 일관성을 유지하는 것이 중요합니다. 다양한 다이어그램 간의 관계와 구성 요소가 일치하도록 해야 합니다.
커뮤니케이션 다이어그램은 시스템의 객체 간 상호작용을 시각화하여 시스템 동작 분석, 시스템 설계 및 구현, 테스트 및 검증, 문서화 및 커뮤니케이션을 지원하는 도구입니다. 적절한 사용을 통해 시스템 내 객체 간의 상호작용과 관계를 명확하게 이해하고 분석할 수 있습니다.
'Software Engineering' 카테고리의 다른 글
| AOP(Aspect Oriented Programming) (0) | 2023.05.11 |
|---|---|
| RUP(Rational Unified Process) (0) | 2023.05.09 |
| Daily Scrum과 Standup Meeting: Agile에서의 차이점, 유사점 (0) | 2023.04.25 |
| 나선형(Spiral) 모델 개발 방법론 (0) | 2023.04.21 |
| 스크럼(Scrum) (0) | 2023.04.21 |